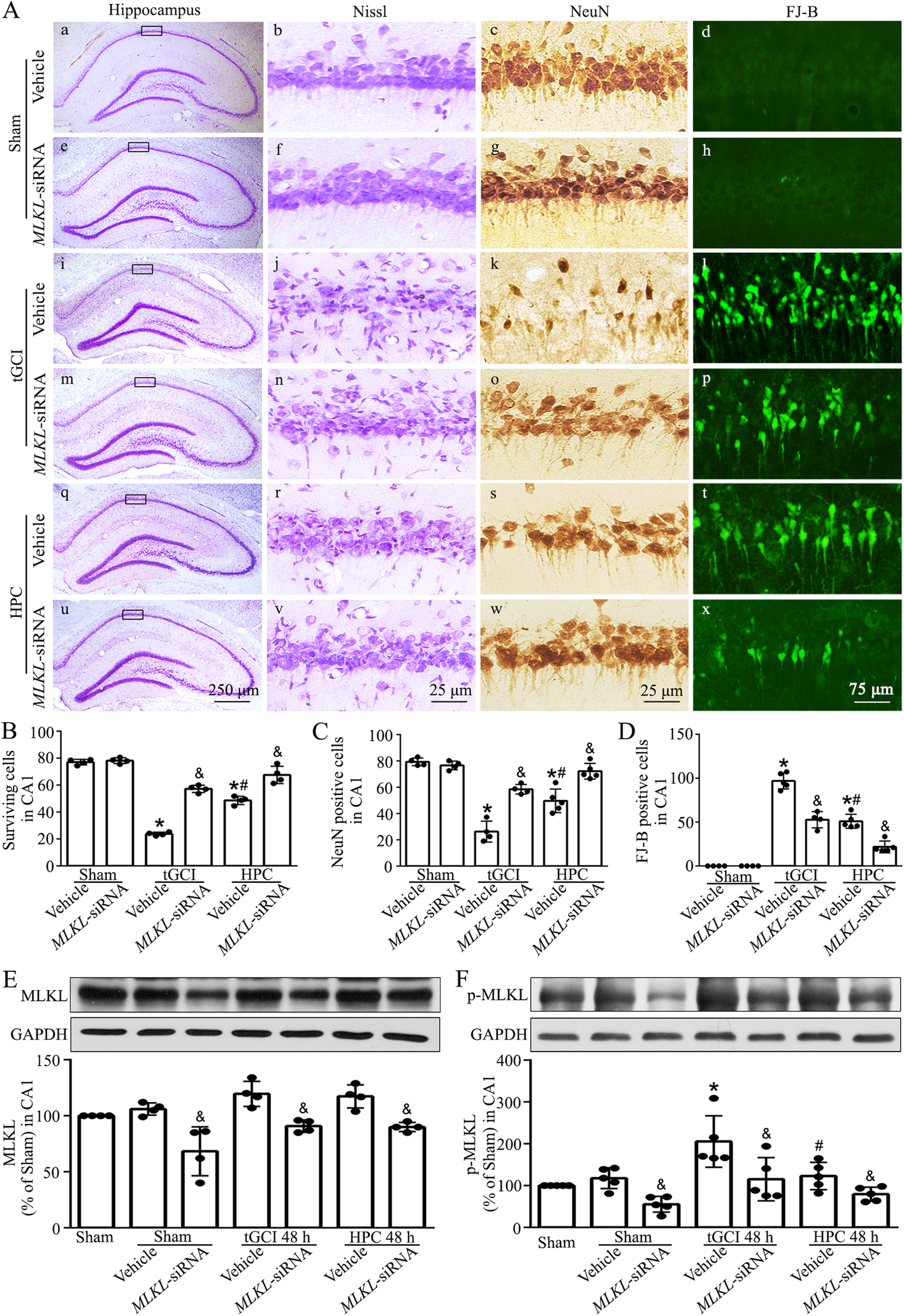
Fig. 2

Silencing of MLKL inhibits the phosphorylation of MLKL and alleviates tGCI-induced neuronal damage in CA1. A Representative microphotographs of cresyl violet staining, immunostaining of NeuN and FJ-B staining in the hippocampus at 7 days after tGCI with or without MLKL siRNA administration. Sham+Vehicle group, infusion with normal saline (a–d); Sham+MLKL-siRNA group, infusion with MLKL-siRNA (e–h); tGCI+Vehicle group, infusion with normal saline at 24 h before tGCI (i–l); tGCI+MLKL-siRNA group, infusion with MLKL-siRNA at 24 h before tGCI (m–p); HPC+Vehicle group, infusion with normal saline at 24 h before tGCI with hypoxia (q–t); HPC+MLKL-siRNA group, infusion with MLKL-siRNA at 24 h before tGCI with hypoxia (u–x). B–D Quantitative analyses of surviving cells, NeuN and FJ-B-positive cells in CA1. Each bar represents the mean±S.D. *p<0.05 vs. Sham+Vehicle animals, #p<0.05 vs. tGCI+Vehicle group and &p<0.05 vs. tGCI or HPC group administrated with vehicle. E, F Representative images of western blotting showing the expression of MLKL and p-MLKL (Ser345) in CA1 after tGCI with or without MLKL-siRNA administration. The histogram presents the quantitative analyses of MLKL and p-MLKL (Ser345) in CA1. Data are expressed as percentage of value of Sham animals. Each bar represents the mean±S.D. *p<0.05 vs. Sham animals, #p<0.05 vs. tGCI+Vehicle group and &p<0.05 vs. Sham or tGCI or HPC group administrated with vehicle. HPC hypoxic preconditioning