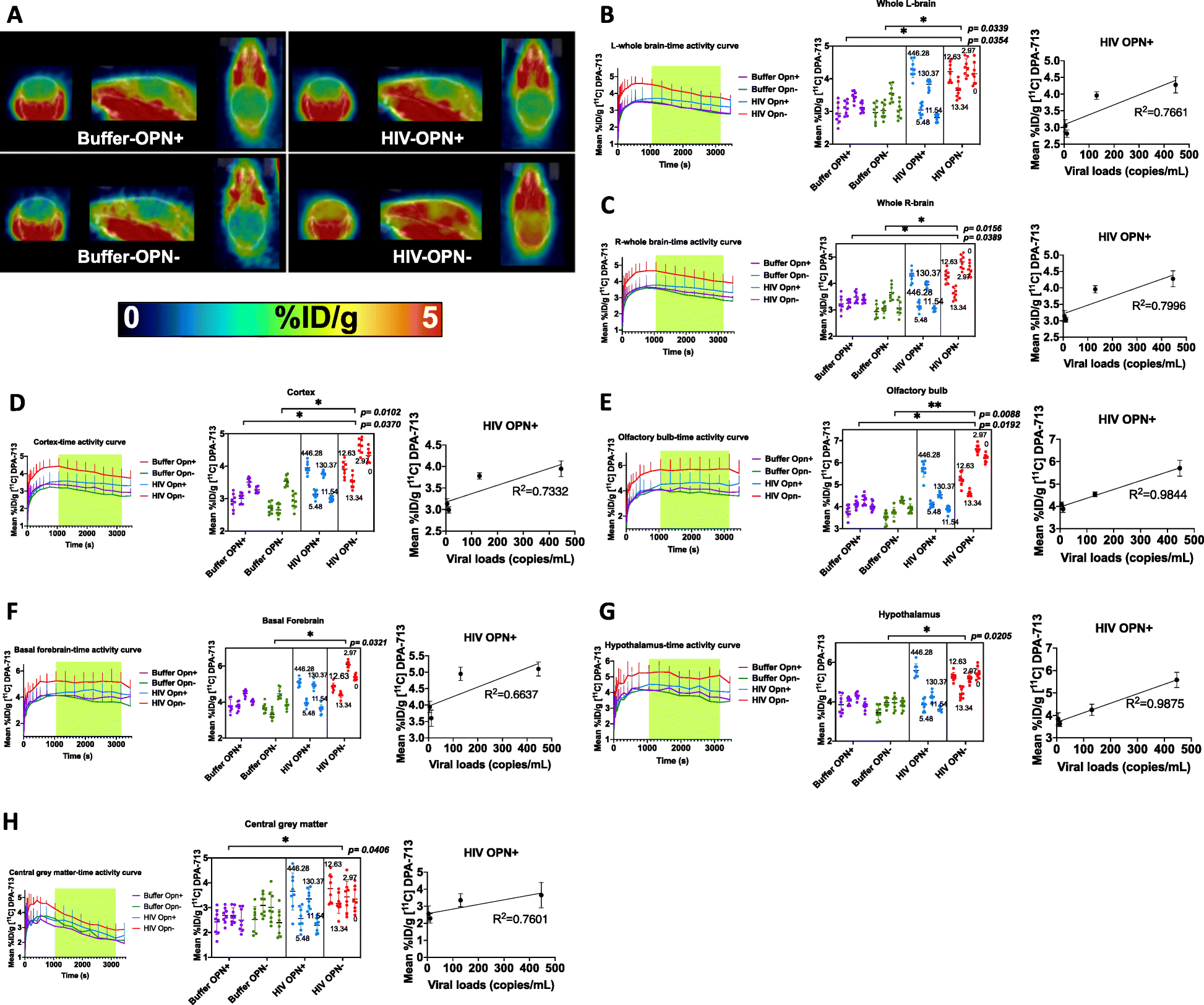
Fig. 2


Increased uptake intensity of TSPO ligand DPA-713 in multiple brain regions in mice with global decreased expression of OPN. a Representative images after PET-CT reconstructed from a 45–60-min time period after injection of [11C] DPA-713 are shown. b–h Precision in sampling was increased by assessing eight independent measurements calculated over the 20–50-min uptake time period in the brain regions indicated are shown (mean pixel intensity in a region on interest (ROI). The time frame analyzed and the eight measurements calculated are shown in the brain region-specific time-activity curves (b–h, left panel, green highlighted region). The number of female mice in each group was: (n = 4, Buffer-OPN+, n = 4, Buffer-OPN−, n = 4, HIV-OPN+, n = 4, HIV-OPN+). The eight measurements from each mouse are shown as individual dots in the nested graphs (b–h, middle panel). Each group is indicated with a different color. The numbers on the HIV OPN+ and HIV OPN- section are the viral loads in copies/mL of each mouse. The data were analyzed using nested one-way ANOVA with Tukey’s multiple comparisons, with mean and standard deviation, and significance. The right panel in b–h shows linear regression between viral loads and TSPO uptake from the HIV-OPN+ group. i, j Other brain regions analyzed in the same manner as described and no significant differences between groups were detected